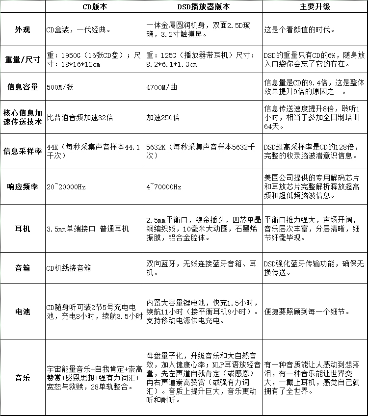
潜意识巨人DSD播放器一体金属圆润机身,双面2.5D玻璃,3.2寸触摸屏,重仅125G(播放器带耳机)尺寸:8.2*6.1*1.3cm,随身放入口袋你会忘了它的存在。
美国公司提供的专用解码芯片和耳放芯片响应频率达到4~70000Hz,完整解析释放超高频和超低频脑波信息。
内置大容量锂电池,快充1.5小时,续航11小时(接平衡耳机9小时)。
2.5mm平衡口耳机,镀金插头,四芯单晶铜编织线,10毫米大动圈,石墨烯振膜,铝合金腔体,平衡口推力强大,声场开阔,音乐层次丰富,分层清晰,细节纤毫毕现。
UAI超级音频传输技术,强化蓝牙传输功能,确保无损传送。
母盘量子化,升级宇宙能量音乐和大自然音效,加入健康心率;有一种音质能让人感动到想落泪,有一种音乐能让世界变大,一戴上耳机,感觉自己就拥有了全世界。
